长辈版
无障碍
加入收藏
当前位置:
首页
>
基层政务公开
> 王寨镇人民政府
>
义务教育领域
>
财务信息
信息分类:
内容分类:
财务信息
发文日期:
2023-08-31 11:02:52
生成日期:
2023-08-31 11:02:52
生效时间:
废止时间:
发布机构:
王寨镇人民政府
文 号:
名 称:
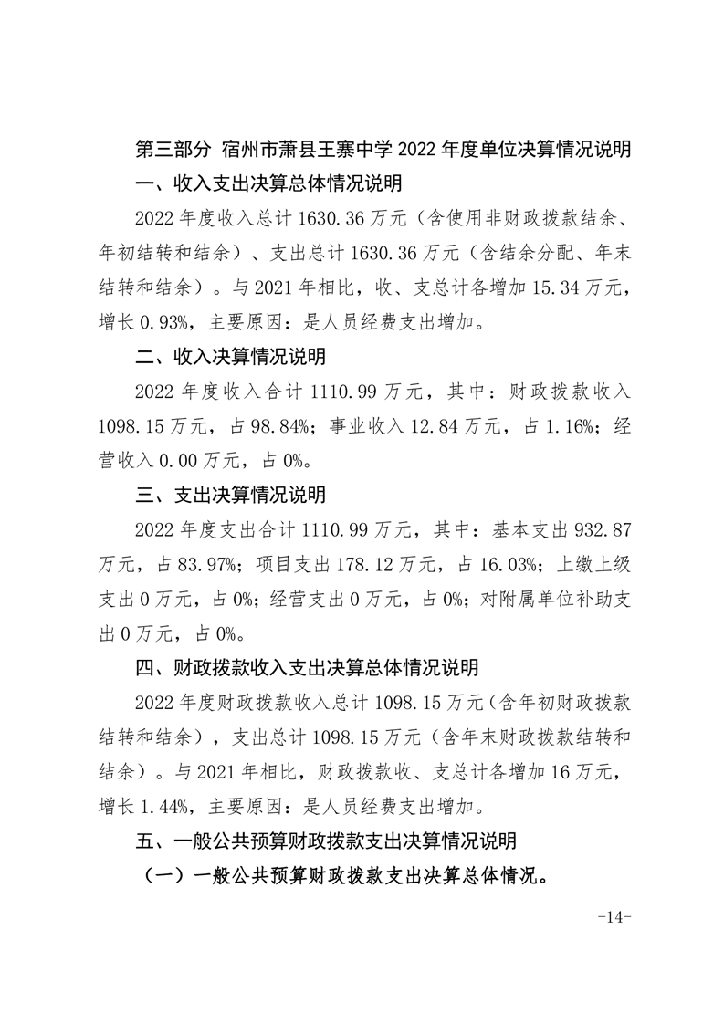
【年度决算信息】萧县王寨镇中心学校2022年度单位决算
关
键
词:
【年度决算信息】萧县王寨镇中心学校2022年度单位决算
发表时间:
2023-08-31 11:02
信息来源:王寨镇人民政府
作者:王寨镇
阅读人次:
字体:
[
大
中
小
]
保护视力色:
萧县王寨中学收入支出决算批复表.XLS