长辈版
无障碍
加入收藏
当前位置:
首页
>
基层政务公开
> 杨楼镇人民政府
>
义务教育领域
>
学生管理
信息分类:
内容分类:
学生管理
发文日期:
2023-07-19 20:55:06
生成日期:
2023-07-19 20:55:06
生效时间:
废止时间:
发布机构:
杨楼镇人民政府
文 号:
名 称:
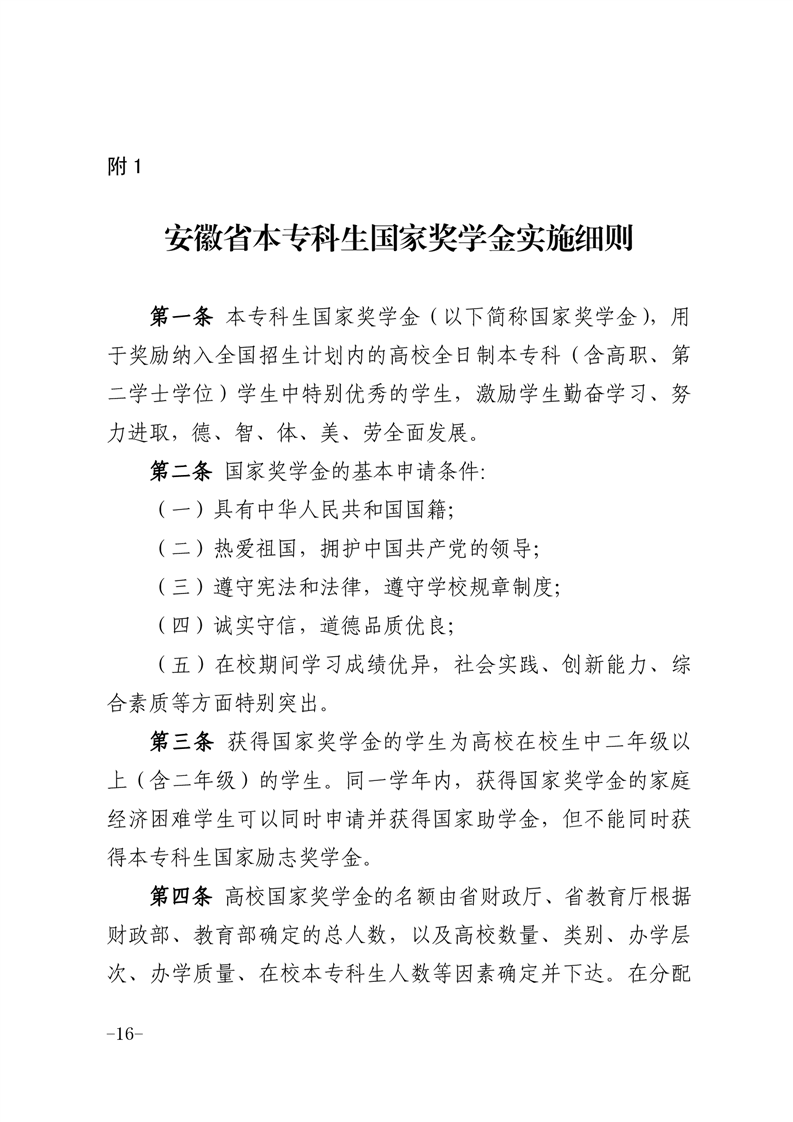
【资助政策】安徽省财政厅、安徽省教育厅、安徽省人力资源和社会保障厅、安徽省退役军人事务厅、安徽省军区动员局关于印发《安徽省学生资助资金管理实施办法》的通知
关
键
词:
【资助政策】安徽省财政厅、安徽省教育厅、安徽省人力资源和社会保障厅、安徽省退役军人事务厅、安徽省军区动员局关于印发《安徽省学生资助资金管理实施办法》的通知
发表时间:
2023-07-19 20:55
信息来源:杨楼镇人民政府
作者:杨楼镇
阅读人次:
字体:
[
大
中
小
]
保护视力色: