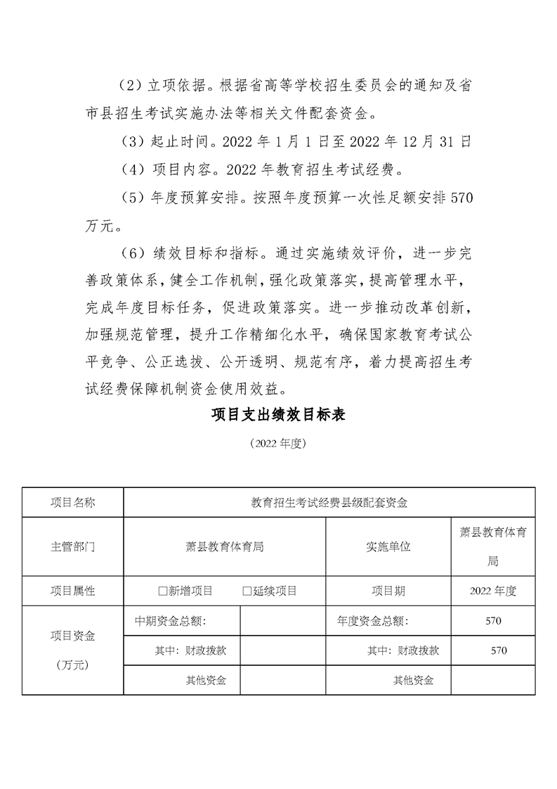
长辈版
无障碍
加入收藏
当前位置:
首页
>
基层政务公开
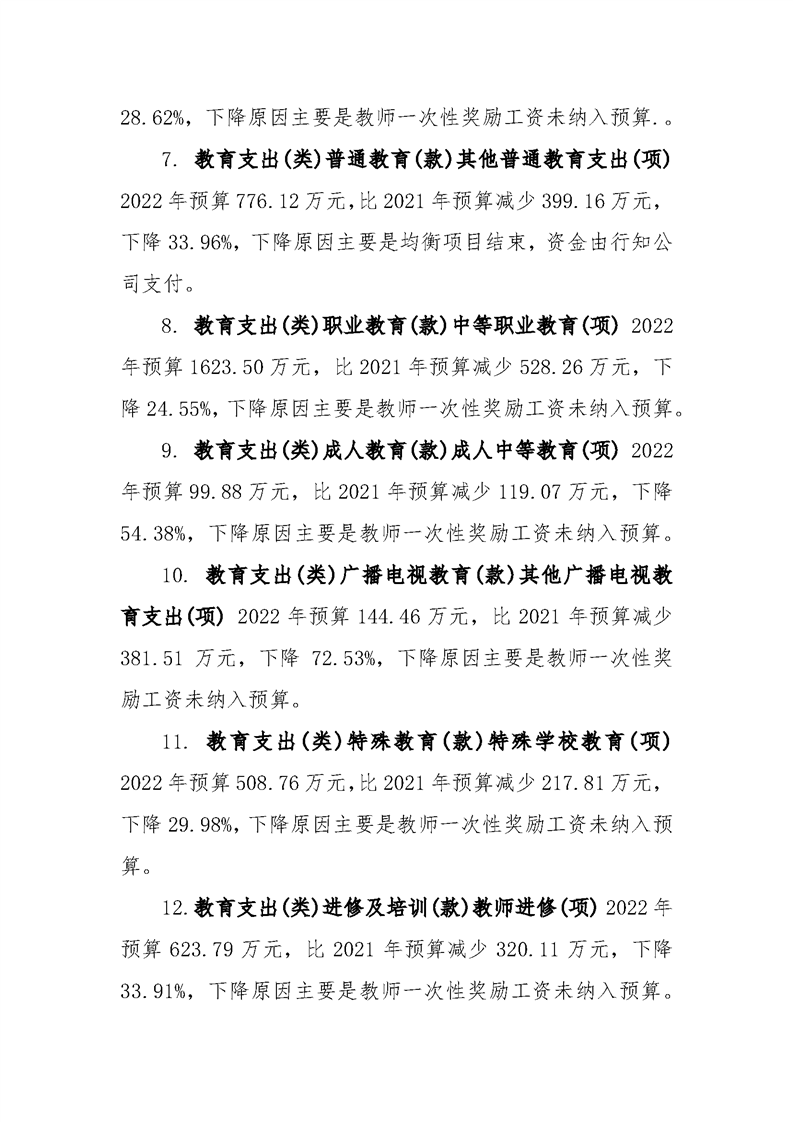
> 萧县人民政府
>
义务教育领域
>
财务信息
信息分类:
其他,科技、教育
内容分类:
财务信息
发文日期:
2022-02-08 17:32:28
生成日期:
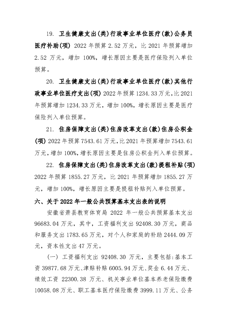
2022-02-08 17:32:28
生效时间:
废止时间:
发布机构:
萧县人民政府
文 号:
名 称:
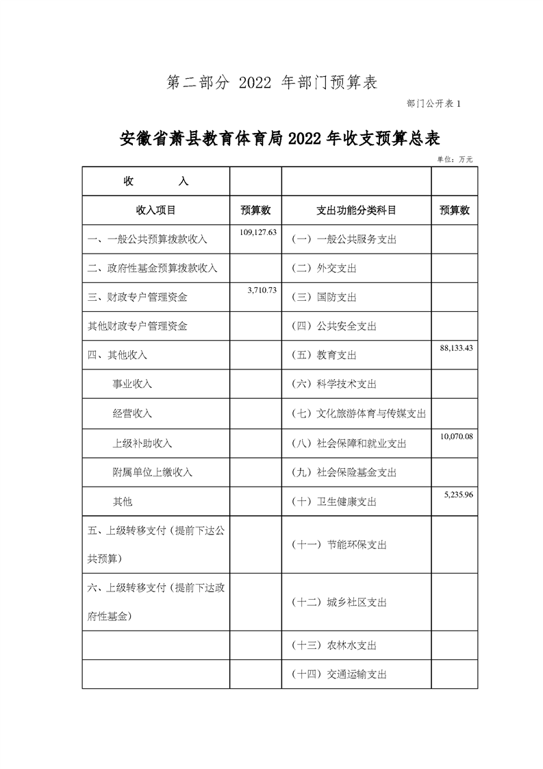
安徽省萧县教育体育局2022年部门预算
关
键
词:
安徽省萧县教育体育局2022年部门预算
发表时间:
2022-02-08 17:32
信息来源:萧县教育体育局
作者:教体局
阅读人次:
字体:
[
大
中
小
]
保护视力色:
宿州市部门预算批复表.xls