长辈版
无障碍
返回主页
为贯彻落实《国务院办公厅关于推进重大建设项目批准和实施领域政府信息公开的意见》(国办发〔2017〕94号)和《安徽省人民政府办公厅关于推进重大建设项目批准和实施领域政府信息公开的实施意见》(皖政办〔2018〕8号)要求,进一步推进我市重大建设项目批准和实施领域政府信息公开工作,宿州市政府信息公开专栏开设重大建设项目批准和实施领域政府信息公开专题,集中公开市级重大建设项目批准服务信息、批准结果信息、招标投标信息、征收土地信息、重大设计变更信息、施工有关信息、质量安全监督信息、竣工有关信息。
当前位置:
首页
>
政府信息公开
>
信息公开专题专栏
>
重大建设项目批准和实施
>
已竣工项目
>
萧县政务服务中心综合大楼(市民之家)项目
>
招标投标信息
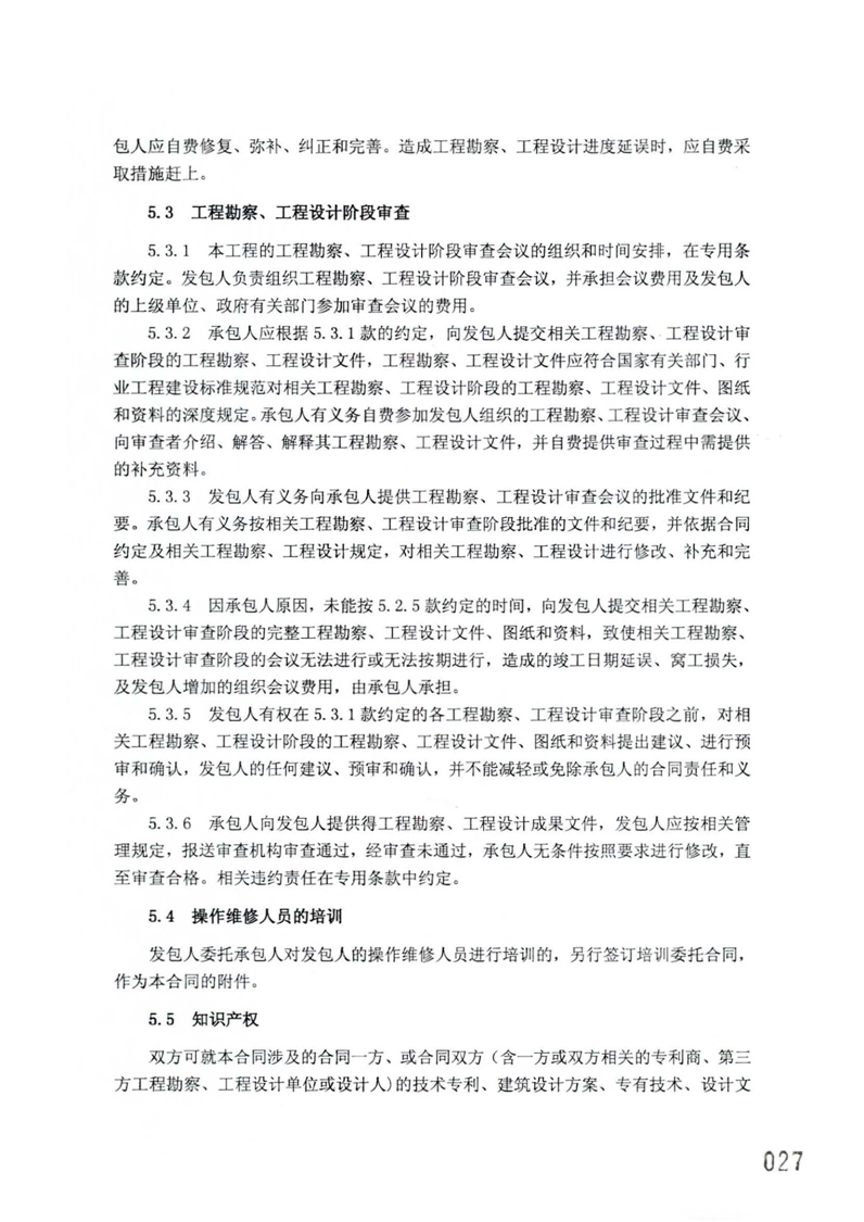
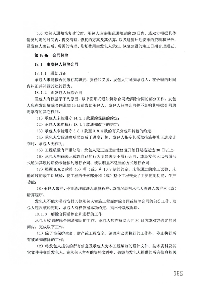
施工合同及设计合同
发表时间:
2024-09-05 15:23
信息来源:
萧县人民政府
作者:
县政务公开办
初审:高覃
复审:王继刚
终审: 孙红志
阅读人次:
字体:
[
大
中
小
]
保护视力色:
政务微博
政务微信
智能问答
分 享
返回顶部