| 索引号: |
726310999/202509-00001 |
信息分类: |
本部门决算 |
| 内容分类: |
其他,财政、金融、审计 |
发布机构: |
萧县信访局 |
| 成文日期: |
2025-09-05
|
发布时间: |
2025-09-05 16:43 |
| 文号: |
|
有效性: |
有效
|
| 废止时间: |
暂无 |
关键词: |
|
| 名称: |
萧县信访局2024年度部门决算 |
| 审核人: |
初审:马永焱 复审:孟婉 终审: 任玲玲 |
| 索引号: |
726310999/202509-00001 |
| 信息分类: |
本部门决算 |
| 内容分类: |
其他,财政、金融、审计 |
| 发布机构: |
萧县信访局 |
| 成文日期: |
2025-09-05
|
| 发布时间: |
2025-09-05 16:43 |
| 文号: |
|
| 有效性: |
有效
|
| 废止时间: |
暂无 |
| 关键词: |
|
| 名称: |
萧县信访局2024年度部门决算 |
| 审核人: |
初审:马永焱 复审:孟婉 终审: 任玲玲 |
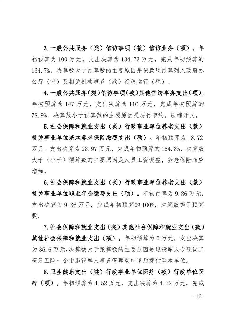
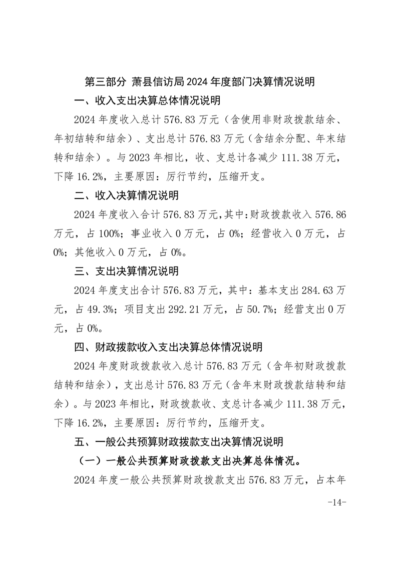
萧县信访局2024年度部门决算
发表时间:2025-09-05 16:43
信息来源:萧县信访局 责任编辑:信访局 阅读人次:
字体:[ 大 中 小 ]