长辈版
无障碍
加入收藏
热词:
首页
首页
魅力萧县
萧县动态
政府信息公开
办事服务
互动交流
综合服务信息
数据发布
当前位置:
首页
>
政府信息公开
> 萧县信访局
>
财政资金
>
年度财政预决算暨“三公”经费情况
>
本部门“三公”经费
阅读人次:
字体:
[
大
中
小
]
索
引
号:
726310999/202509-00002
信息分类:
本部门“三公”经费
内容分类:
其他,财政、金融、审计
发布机构:
萧县信访局
成文日期:
2025-09-05
发布时间:
2025-09-05 16:47
文
号:
有
效
性:
有效
废止时间:
暂无
关
键
词:
名
称:
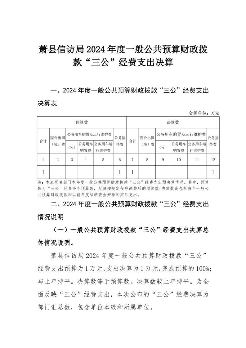
萧县信访局2024年度一般公共预算财政拨款“三公”经费支出决算
审
核
人:
初审:马永焱 复审:孟婉 终审: 任玲玲
索
引
号:
726310999/202509-00002
信息分类:
本部门“三公”经费
内容分类:
其他,财政、金融、审计
发布机构:
萧县信访局
成文日期:
2025-09-05
发布时间:
2025-09-05 16:47
文
号:
有
效
性:
有效
废止时间:
暂无
关
键
词:
名
称:
萧县信访局2024年度一般公共预算财政拨款“三公”经费支出决算
审
核
人:
初审:马永焱 复审:孟婉 终审: 任玲玲
萧县信访局2024年度一般公共预算财政拨款“三公”经费支出决算
发表时间:
2025-09-05 16:47
信息来源:
萧县信访局
责任编辑:
信访局
阅读人次:
字体:
[
大
中
小
]
扫一扫在手机打开当前页
null
政务微博
政务微信
智能问答
分 享
返回顶部