| 索引号: |
003196686/202404-00010 |
信息分类: |
行政权力运行结果 |
| 内容分类: |
其他,综合政务 |
发布机构: |
萧县发展和改革委员会(粮食和物资储备局、国防动员办公室<人民防空办公室>) |
| 成文日期: |
2024-04-23
|
发布时间: |
2024-04-23 17:27 |
| 文号: |
|
有效性: |
有效
|
| 废止时间: |
暂无 |
关键词: |
|
| 名称: |
萧县发展和改革委员会行政处罚权力运行程序 |
| 审核人: |
初审:徐世权 复审:徐世权 终审: 任一宝 |
| 索引号: |
003196686/202404-00010 |
| 信息分类: |
行政权力运行结果 |
| 内容分类: |
其他,综合政务 |
| 发布机构: |
萧县发展和改革委员会(粮食和物资储备局、国防动员办公室<人民防空办公室>) |
| 成文日期: |
2024-04-23
|
| 发布时间: |
2024-04-23 17:27 |
| 文号: |
|
| 有效性: |
有效
|
| 废止时间: |
暂无 |
| 关键词: |
|
| 名称: |
萧县发展和改革委员会行政处罚权力运行程序 |
| 审核人: |
初审:徐世权 复审:徐世权 终审: 任一宝 |
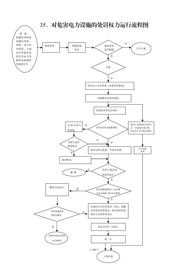
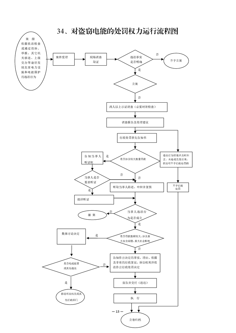
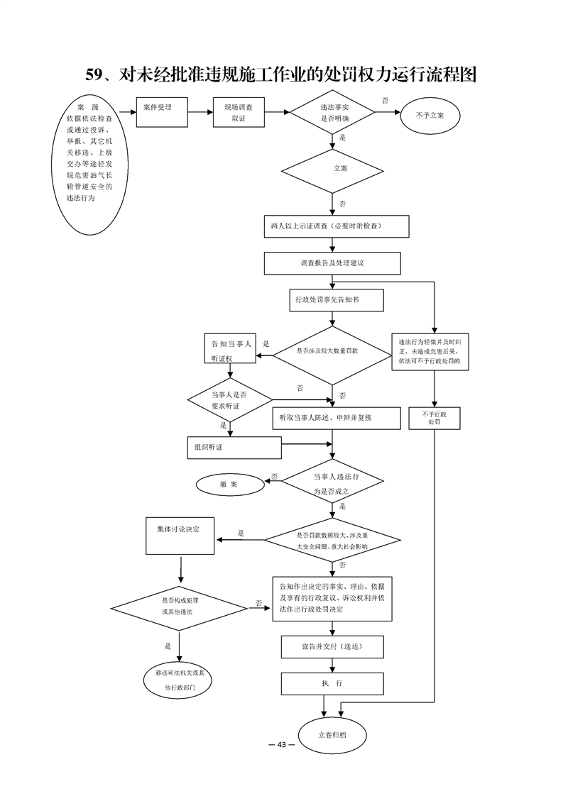
萧县发展和改革委员会行政处罚权力运行程序
发表时间:2024-04-23 17:27
信息来源:萧县发展和改革委员会(粮食和物资储备局、公共资源交易监督管理局、国防动员办公室<人民防空办公室>) 责任编辑:发改委 阅读人次:
字体:[ 大 中 小 ]