长辈版
无障碍
加入收藏
热词:
首页
首页
魅力萧县
萧县动态
政府信息公开
办事服务
互动交流
综合服务信息
数据发布
当前位置:
首页
>
政府信息公开
> 杜楼镇人民政府
>
财政资金
>
财政专项资金管理和使用情况
>
管理和使用情况
阅读人次:
字体:
[
大
中
小
]
索
引
号:
003196379/202402-00025
信息分类:
管理和使用情况
内容分类:
其他,综合政务
发布机构:
杜楼镇人民政府
成文日期:
2024-02-19
发布时间:
2024-02-19 09:12
文
号:
有
效
性:
有效
废止时间:
暂无
关
键
词:
名
称:
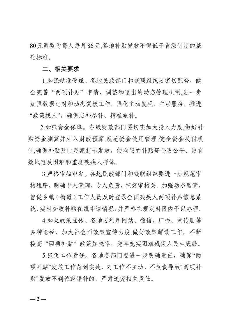
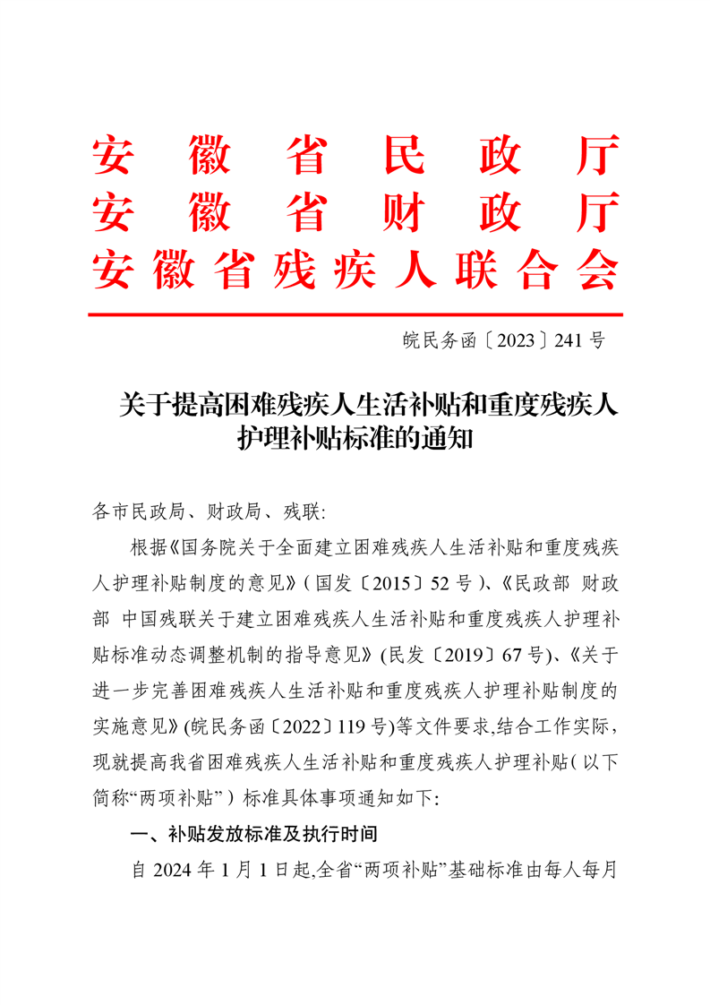
【政策文件】关于提高困难残疾人生活补贴和重度残疾人护理补贴标准的通知(皖民务函【2023】241号)
审
核
人:
初审:/ 复审:/ 终审: /
索
引
号:
003196379/202402-00025
信息分类:
管理和使用情况
内容分类:
其他,综合政务
发布机构:
杜楼镇人民政府
成文日期:
2024-02-19
发布时间:
2024-02-19 09:12
文
号:
有
效
性:
有效
废止时间:
暂无
关
键
词:
名
称:
【政策文件】关于提高困难残疾人生活补贴和重度残疾人护理补贴标准的通知(皖民务函【2023】241号)
审
核
人:
初审:/ 复审:/ 终审: /
【政策文件】关于提高困难残疾人生活补贴和重度残疾人护理补贴标准的通知(皖民务函【2023】241号)
发表时间:
2024-02-19 09:12
信息来源:
杜楼镇人民政府
责任编辑:
杜楼镇
阅读人次:
字体:
[
大
中
小
]
扫一扫在手机打开当前页
null
网上信访
政务微博
政务微信
智能问答
分 享
返回顶部