1.《农村宅基地批准书》和乡村建设规划许可证(使用原有宅基地和其他非农用地)核发
























承办机构:乡镇自然资源和规划所
服务电话:
监督电话:
承诺期限:5个工作日
申请材料:
1.《农村宅基地和建房(规划许可)申请表》;
2.《农村宅基地和建房(规划许可)审批表》;
3.《农村宅基地使用承诺书》;
4. 家庭户口簿复印件和户主及申请人身份证复印件;
5. 无纠纷证明(村民本人,村民小组组长附意见);
6. 公示影像资料;
7. 村民小组会议记录。
2.在村庄、集镇规划区修建临时建筑物、
构筑物和其他设施的批准
















3.农民集体所有土地由本集体经济组织以外的单位或者个人承包经营的审批
















申请材料:家庭户口簿复印件和户主及申请人身份证复印件。
承办机构:乡镇农经站
服务电话:
监督电话:
承诺期限:10个工作日
4. 
农村集体经济组织统一经营的林权流转给本集体经济组织以外的单位和个人的审批
5.







材料不全 不符合条件
要求补正材料的 不同意受理






|
承办机构:乡镇林业站 法定期限:20个工作日 承诺期限:10个工作日 服务电话: 监督电话: |
|
申请筹建 由申办单位向县民政部门提出申请。 |
|
材料齐全、符合法定形式的,出具受理通知书;材料不齐全或者不符合法定形式的,一次性告知需要补正的内容,出具补正材料通知书。 |

|
县民政部门受理 |
|
|
|
县民政部门审查
|
|
|
|
对符合条件的,出具同意建设的批复文件;不符合条件的,退回有关申报材料,并书面告知理由。 |

|
|
|
县民政部门验收 |

|
县民政部门批准经营 |
承办机构:乡镇民政所
服务电话:
监督电话:
承诺期限:30个工作日
18.辖区内有关争议及矛盾纠纷的调解







































承办机构:乡镇司法所
服务电话:
监督电话:
承诺期限:6个月
19.承包期内农村承包地调整的审核














承办机构:乡镇农经站
服务电话:
监督电话:
承诺期限:10个工作日

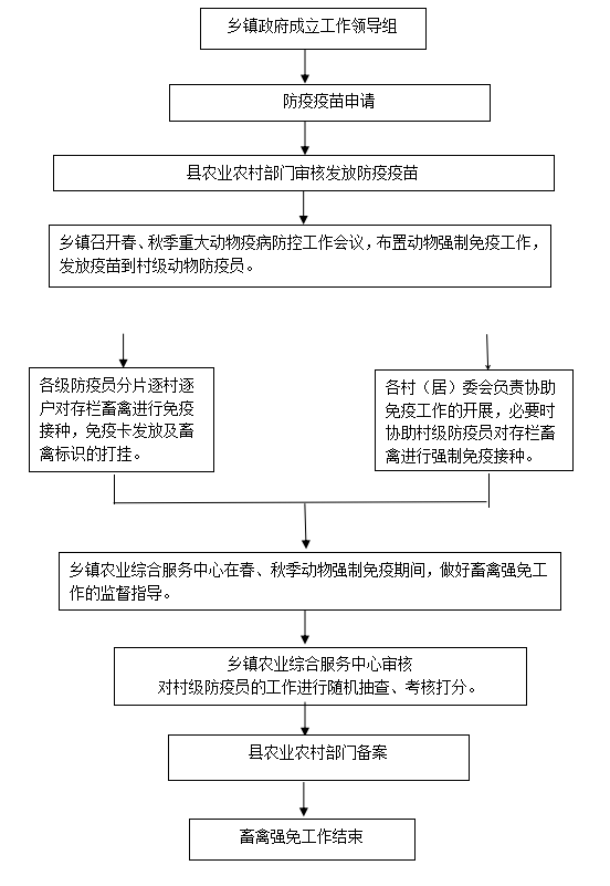
20.组织开展动物疫病强制免疫实施
承办机构:乡镇畜牧站
服务电话: 监督电话:
承诺期限:7个工作日
21.病残儿医学鉴定流程图















承办机构:乡镇计生办
服务电话:
监督电话:
承诺期限:5个工作日
22.20周岁以上、妊娠14周以上的孕妇非医学需要终止妊娠的审核





































承办机构:乡镇计生办
服务电话:
监督电话:
承诺期限:1个工作日
23.对生产经营单位安全生产监督检查

























否
























是

承办机构:乡镇安委会办公室
服务电话:
监督电话:
承诺期限:10个工作日内
24.个人之间、个人与单位之间林木所有权和林地使用权争议处理流程图

















山林权争议申请资料要符合以下4个条件:
1.申请人与争议有直接利害关系;
2.有明确的被申请人;
3.有具体的请求和事实、理由;
4.属于本林权争议处理机构的受理范围。对不符合条件的申请,书面告知申请人并说明理由。
承办机构:乡镇林业站
服务电话:
监督电话:
承诺期限:30日
25.对陆生野生动物造成人身伤害和财产损失补偿申请的初审转报流程图















承办机构:乡镇林业站
服务电话:
监督电话:
承诺期限:30日
26.医疗救助待遇审核转报














应当提交的申请材料:
1 .《城乡医疗救助申请审批表》;
2 .户口本复印件(户口本首页、户主页、患者页);
3 .身份证复印件(户主、患者);
4.个人书面申请(申请内容含本人及家庭基本情况、收入情况、病情说明、申请理由及其它需说明的情况);
5.对象证明(城乡居民最低生活保障证、特困供养证、贫困人口证,因病致贫患者和低收入家庭重病患者需提供相应的认定审批表或相关证件);
6.医疗补偿结算单原件(或发票原件);
7.住院病人提供出院小结复印件;特殊慢性病门诊提供特殊慢性病证复印件,非特殊慢性病门诊但又符合文件规定的疾病门诊需提供医院盖章的门诊病历;
8.一卡通账号复印件(原则上必须提供患者本人账号)。
承办机构:乡镇卫生院
服务电话:
监督电话:
承诺期限:30日以内
27.兵役登记









承办机构:乡镇武装部
服务电话:
监督电话:
28.对业主大会、业主委员会违法违规作出决定的责令改正或者撤销其决定









承办机构:乡镇综治中心
服务电话:
监督电话:
承诺期限:6个月
29.户籍所在地已婚妇女申请再生育的审核







承办机构:乡镇计生办
服务电话:
监督电话:
承诺期限:5个工作日
30.物业服务合同备案







31.农村集体聚餐厨师备案






32.农村土地承包经营权证初审转报














承办机构:乡镇农经站
服务电话:
监督电话: