长辈版
无障碍
加入收藏
热词:
首页
首页
魅力萧县
萧县动态
政府信息公开
办事服务
互动交流
综合服务信息
数据发布
当前位置:
首页
>
政府信息公开
> 闫集镇人民政府
>
财政资金
>
财政专项资金管理和使用情况
>
管理和使用情况
阅读人次:
字体:
[
大
中
小
]
索
引
号:
003196432/202404-00015
信息分类:
管理和使用情况
内容分类:
其他,其他
发布机构:
闫集镇人民政府
成文日期:
2024-04-08
发布时间:
2024-04-08 10:49
文
号:
有
效
性:
有效
废止时间:
暂无
关
键
词:
名
称:
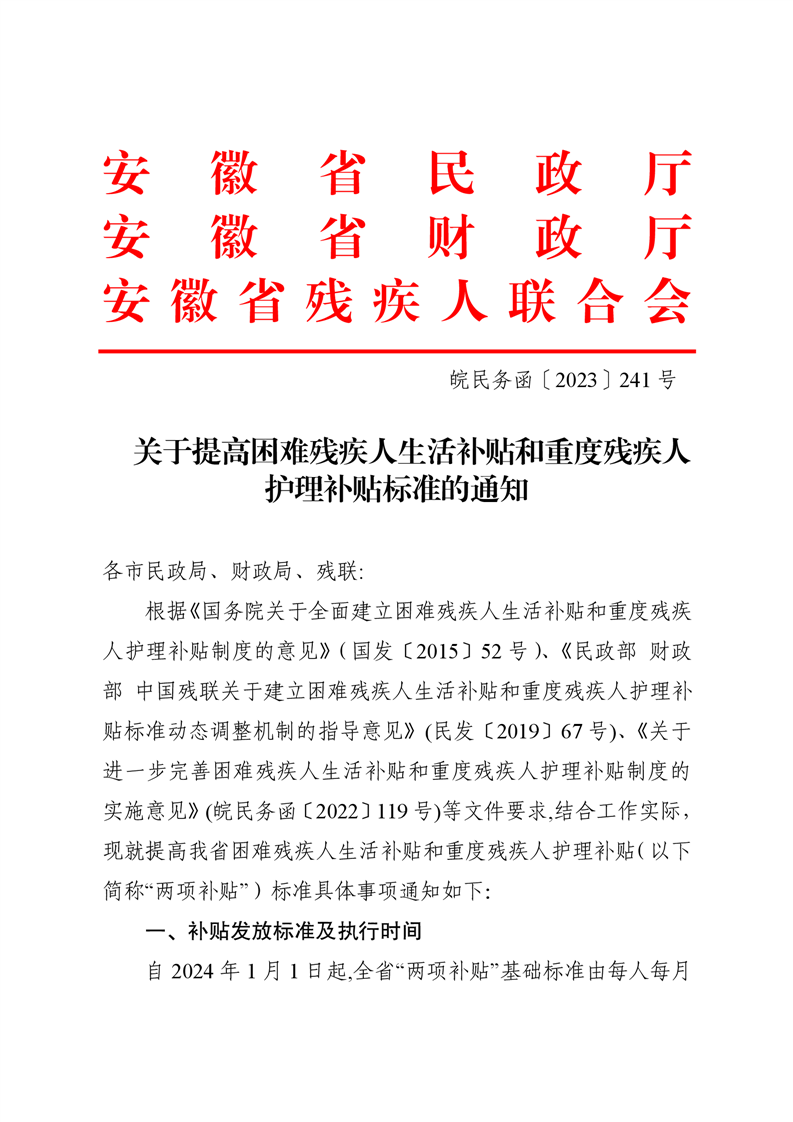
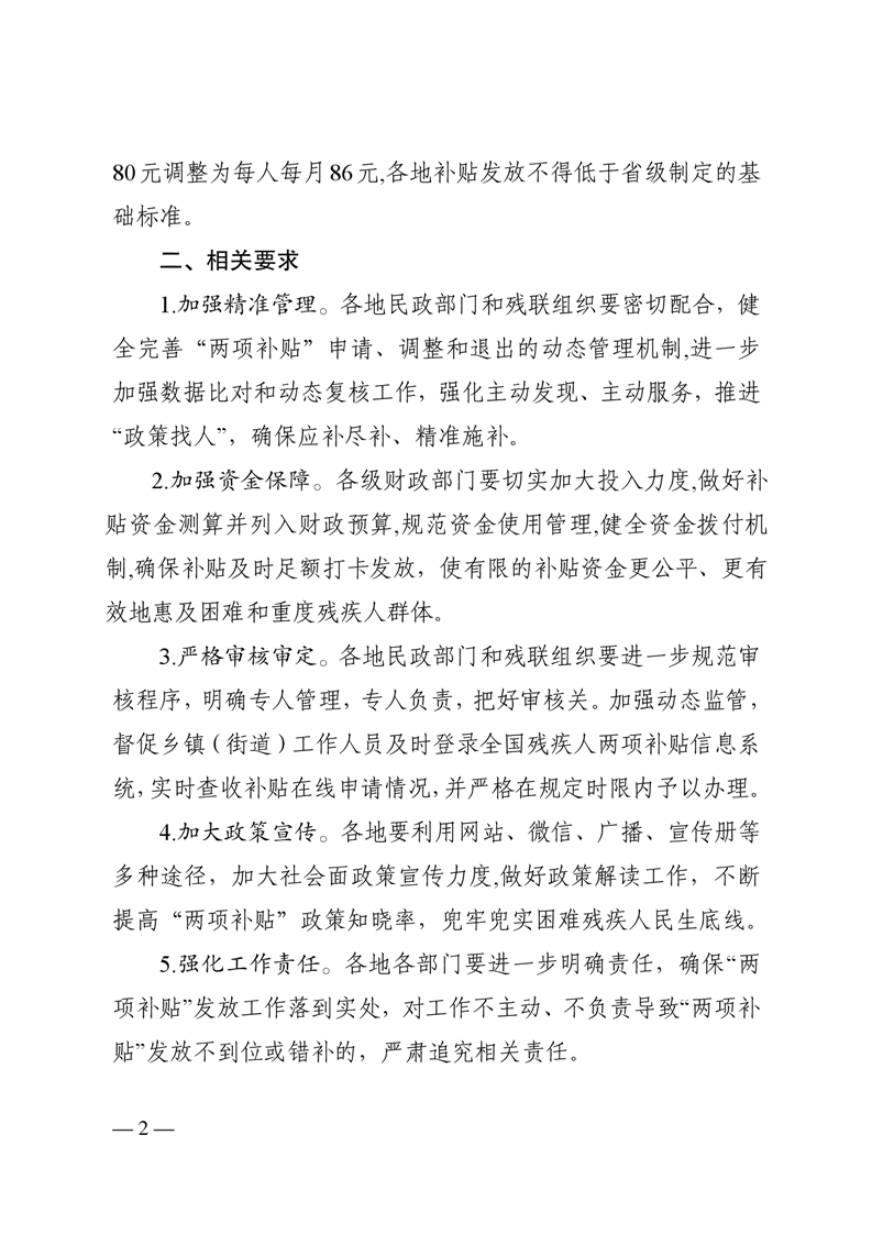
【政策文件】关于提高困难残疾人生活补贴和重度残疾人护理补贴标准的通知(皖民务函〔2023〕241号)
审
核
人:
初审:闫集镇 复审:闫集镇 终审: 闫集镇
索
引
号:
003196432/202404-00015
信息分类:
管理和使用情况
内容分类:
其他,其他
发布机构:
闫集镇人民政府
成文日期:
2024-04-08
发布时间:
2024-04-08 10:49
文
号:
有
效
性:
有效
废止时间:
暂无
关
键
词:
名
称:
【政策文件】关于提高困难残疾人生活补贴和重度残疾人护理补贴标准的通知(皖民务函〔2023〕241号)
审
核
人:
初审:闫集镇 复审:闫集镇 终审: 闫集镇
【政策文件】关于提高困难残疾人生活补贴和重度残疾人护理补贴标准的通知(皖民务函〔2023〕241号)
发表时间:
2024-04-08 10:49
信息来源:
闫集镇人民政府
责任编辑:
闫集镇
阅读人次:
字体:
[
大
中
小
]
扫一扫在手机打开当前页
null
网上信访
政务微博
政务微信
智能问答
分 享
返回顶部