长辈版
无障碍
加入收藏
热词:
首页
首页
魅力萧县
萧县动态
政府信息公开
办事服务
互动交流
综合服务信息
数据发布
当前位置:
首页
>
政府信息公开
> 赵庄镇人民政府
>
行政权力
>
权责清单
阅读人次:
字体:
[
大
中
小
]
索
引
号:
003196328/202401-00047
信息分类:
权责清单
内容分类:
其他,其他
发布机构:
赵庄镇人民政府
成文日期:
2025-12-11
发布时间:
2025-12-11 09:08
文
号:
有
效
性:
有效
废止时间:
暂无
关
键
词:
名
称:
安徽省人民政府关于公布安徽省权责清单“全省一单”(2023年版)的通知
审
核
人:
初审:钱婉 复审:宋畅 终审: 陈鹏
索
引
号:
003196328/202401-00047
信息分类:
权责清单
内容分类:
其他,其他
发布机构:
赵庄镇人民政府
成文日期:
2025-12-11
发布时间:
2025-12-11 09:08
文
号:
有
效
性:
有效
废止时间:
暂无
关
键
词:
名
称:
安徽省人民政府关于公布安徽省权责清单“全省一单”(2023年版)的通知
审
核
人:
初审:钱婉 复审:宋畅 终审: 陈鹏
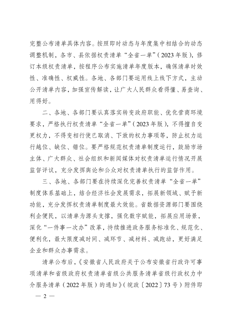
安徽省人民政府关于公布安徽省权责清单“全省一单”(2023年版)的通知
发表时间:
2025-12-11 09:08
信息来源:
赵庄镇人民政府
责任编辑:
赵庄镇
阅读人次:
字体:
[
大
中
小
]
扫一扫在手机打开当前页
null
政务微博
政务微信
智能问答
分 享
返回顶部