长辈版
无障碍
加入收藏
热词:
首页
首页
魅力萧县
萧县动态
政府信息公开
办事服务
互动交流
综合服务信息
数据发布
当前位置:
首页
>
政府信息公开
> 萧县交通运输局
>
其他法定信息
>
重大决策、重要政策及重点工作执行情况
阅读人次:
字体:
[
大
中
小
]
索
引
号:
48605039X/202401-00036
信息分类:
重大决策、重要政策及重点工作执行情况
内容分类:
其他,其他
发布机构:
萧县交通运输局
成文日期:
2024-01-31
发布时间:
2024-01-31 17:11
文
号:
有
效
性:
有效
废止时间:
暂无
关
键
词:
名
称:
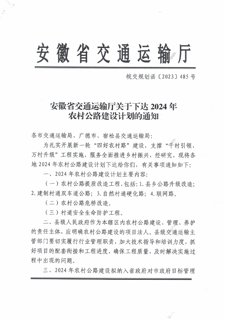
安徽省交通运输厅关于下达2024年农村公路建设计划的通知
审
核
人:
初审:王颐 复审:李革平 终审: 马然
索
引
号:
48605039X/202401-00036
信息分类:
重大决策、重要政策及重点工作执行情况
内容分类:
其他,其他
发布机构:
萧县交通运输局
成文日期:
2024-01-31
发布时间:
2024-01-31 17:11
文
号:
有
效
性:
有效
废止时间:
暂无
关
键
词:
名
称:
安徽省交通运输厅关于下达2024年农村公路建设计划的通知
审
核
人:
初审:王颐 复审:李革平 终审: 马然
安徽省交通运输厅关于下达2024年农村公路建设计划的通知
发表时间:
2024-01-31 17:11
信息来源:
萧县交通运输局
责任编辑:
交通运输局
阅读人次:
字体:
[
大
中
小
]
扫一扫在手机打开当前页
null
政务微博
政务微信
智能问答
分 享
返回顶部