| 索引号: |
48605039X/202601-00004 |
信息分类: |
重大决策、重要政策及重点工作执行情况 |
| 内容分类: |
其他,其他 |
发布机构: |
萧县交通运输局 |
| 成文日期: |
2026-01-28
|
发布时间: |
2026-01-28 09:55 |
| 文号: |
|
有效性: |
有效
|
| 废止时间: |
暂无 |
关键词: |
|
| 名称: |
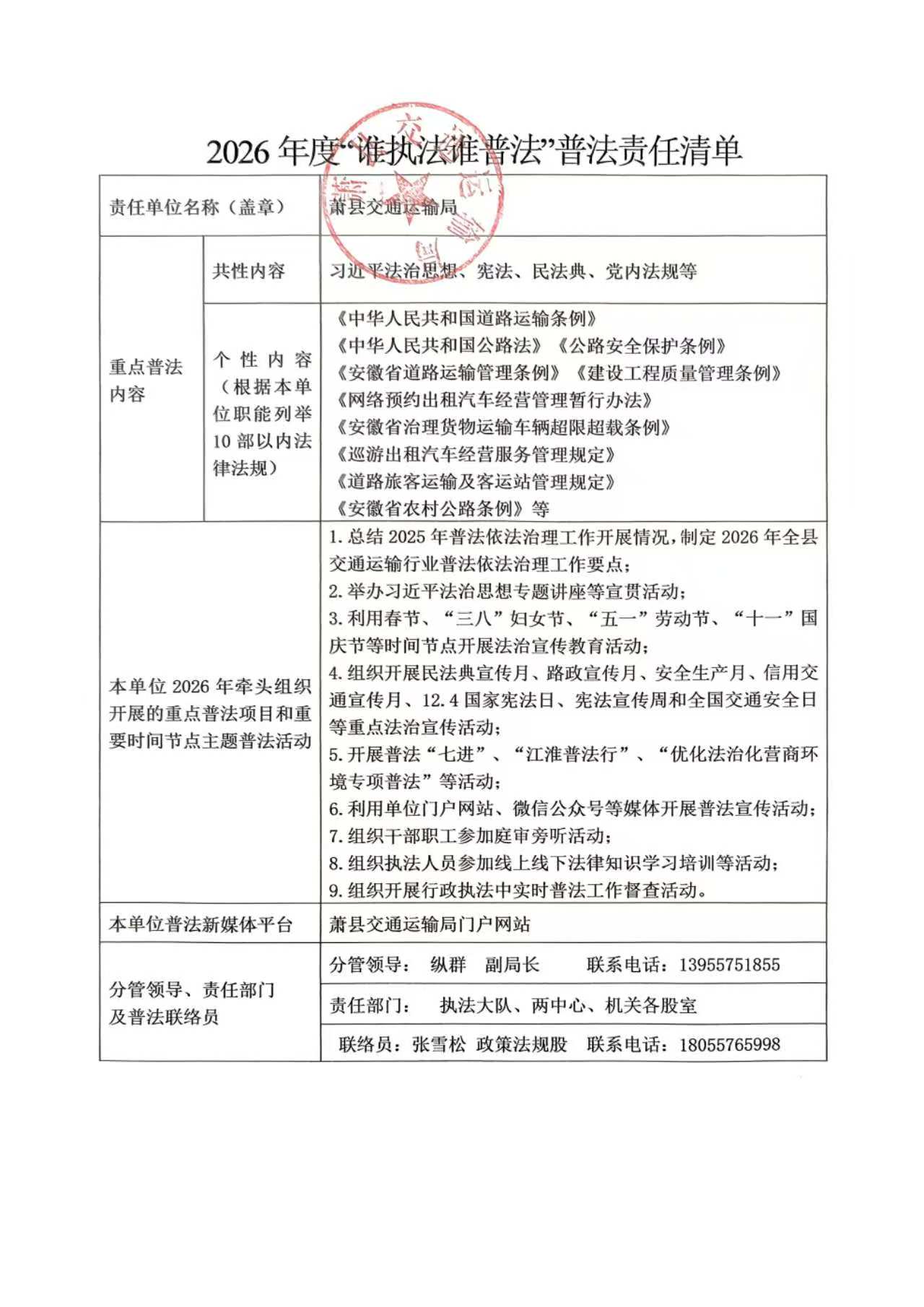
2026年度“谁执法谁普法”普法责任清单 |
| 审核人: |
初审:张雪松 复审:纵群 终审: 郑锋 |
| 索引号: |
48605039X/202601-00004 |
| 信息分类: |
重大决策、重要政策及重点工作执行情况 |
| 内容分类: |
其他,其他 |
| 发布机构: |
萧县交通运输局 |
| 成文日期: |
2026-01-28
|
| 发布时间: |
2026-01-28 09:55 |
| 文号: |
|
| 有效性: |
有效
|
| 废止时间: |
暂无 |
| 关键词: |
|
| 名称: |
2026年度“谁执法谁普法”普法责任清单 |
| 审核人: |
初审:张雪松 复审:纵群 终审: 郑锋 |
2026年度“谁执法谁普法”普法责任清单
发表时间:2026-01-28 09:55
信息来源:萧县交通运输局 责任编辑:交通运输局 阅读人次:
字体:[ 大 中 小 ]