| 索引号: |
003196088/202509-00095 |
信息分类: |
本部门决算 |
| 内容分类: |
其他,科技、教育 |
发布机构: |
萧县教育体育局 |
| 成文日期: |
2025-09-15
|
发布时间: |
2025-09-15 16:49 |
| 文号: |
|
有效性: |
有效
|
| 废止时间: |
暂无 |
关键词: |
|
| 名称: |
萧县凤翔学校2024年度单位决算公开 |
| 审核人: |
初审:杨雯雯 复审:朱茂林 终审: 朱茂林 |
| 索引号: |
003196088/202509-00095 |
| 信息分类: |
本部门决算 |
| 内容分类: |
其他,科技、教育 |
| 发布机构: |
萧县教育体育局 |
| 成文日期: |
2025-09-15
|
| 发布时间: |
2025-09-15 16:49 |
| 文号: |
|
| 有效性: |
有效
|
| 废止时间: |
暂无 |
| 关键词: |
|
| 名称: |
萧县凤翔学校2024年度单位决算公开 |
| 审核人: |
初审:杨雯雯 复审:朱茂林 终审: 朱茂林 |
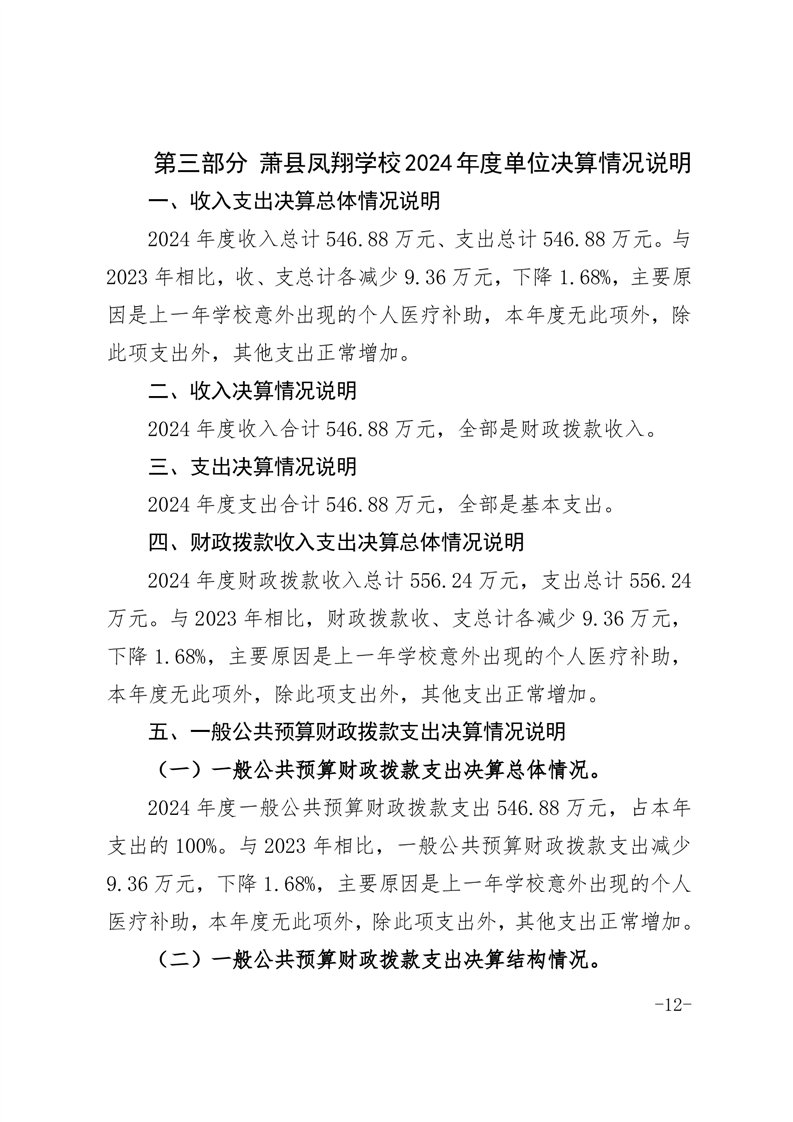
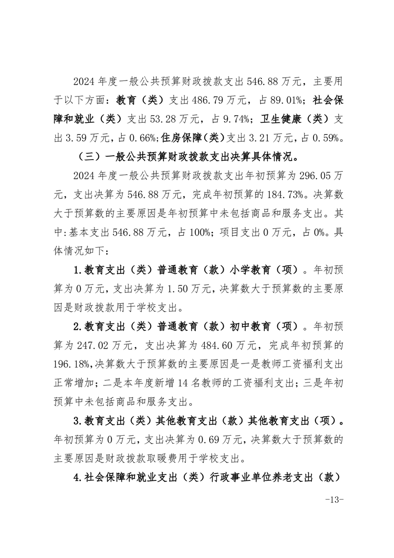
萧县凤翔学校2024年度单位决算公开
发表时间:2025-09-15 16:49
信息来源:萧县教育体育局 责任编辑:教体局 阅读人次:
字体:[ 大 中 小 ]