长辈版
无障碍
加入收藏
热词:
首页
首页
魅力萧县
萧县动态
政府信息公开
办事服务
互动交流
综合服务信息
数据发布
当前位置:
首页
>
政府信息公开
> 萧县市场监督管理局(知识产权局)
>
其他法定信息
>
“双随机一公开”
阅读人次:
字体:
[
大
中
小
]
索
引
号:
098205249/202506-00027
信息分类:
“双随机一公开”
内容分类:
其他,人口与计划生育、妇女儿童工作
发布机构:
萧县市场监督管理局(知识产权局)
成文日期:
2025-06-27
发布时间:
2025-06-27 16:05
文
号:
萧市监函字﹝2025﹞66号
有
效
性:
有效
废止时间:
暂无
关
键
词:
名
称:
关于印发《萧县2025年度外卖送餐员权益维护部门联合抽查工作实施方案》的通知
审
核
人:
初审:王涛 复审:陈志勇 终审: 房振光
索
引
号:
098205249/202506-00027
信息分类:
“双随机一公开”
内容分类:
其他,人口与计划生育、妇女儿童工作
发布机构:
萧县市场监督管理局(知识产权局)
成文日期:
2025-06-27
发布时间:
2025-06-27 16:05
文
号:
萧市监函字﹝2025﹞66号
有
效
性:
有效
废止时间:
暂无
关
键
词:
名
称:
关于印发《萧县2025年度外卖送餐员权益维护部门联合抽查工作实施方案》的通知
审
核
人:
初审:王涛 复审:陈志勇 终审: 房振光
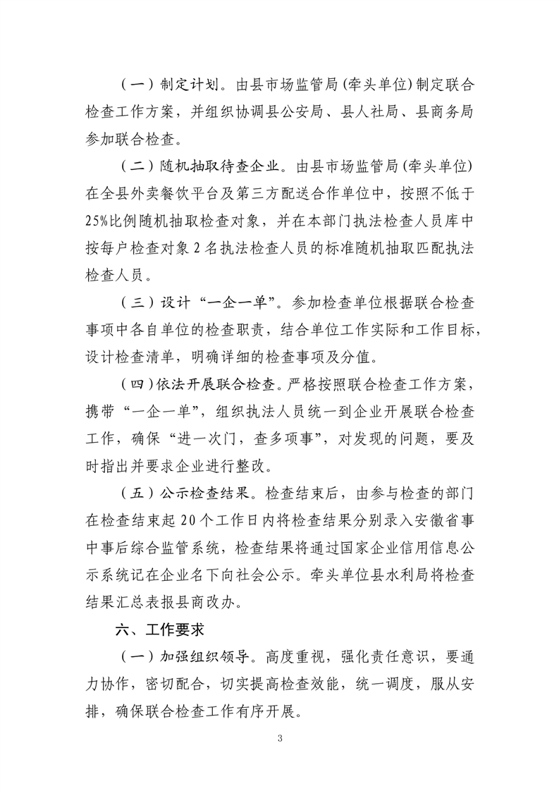
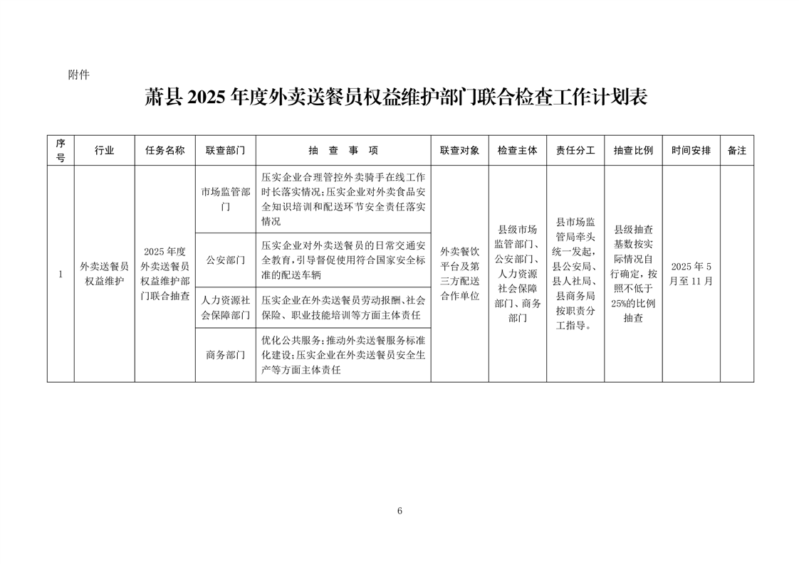
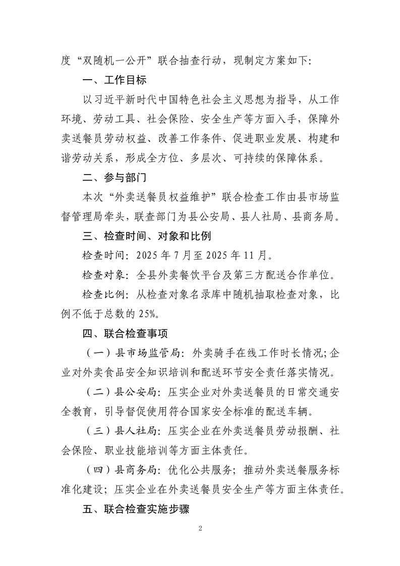
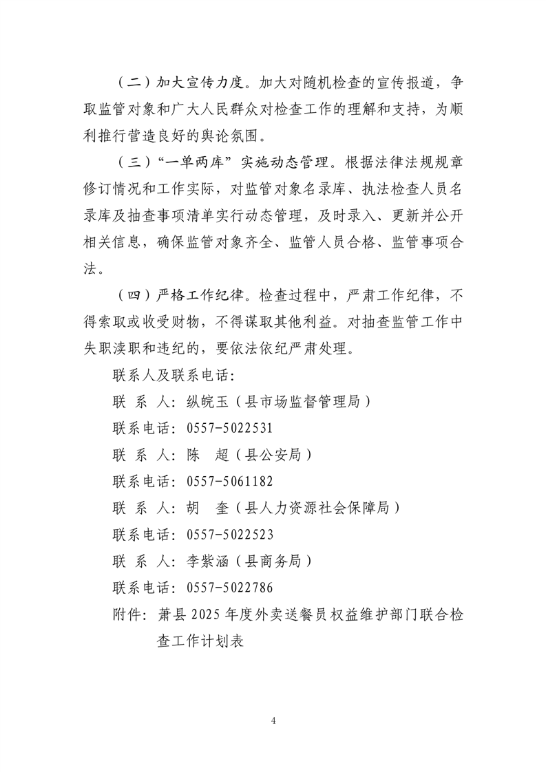
关于印发《萧县2025年度外卖送餐员权益维护部门联合抽查工作实施方案》的通知
发表时间:
2025-06-27 16:05
信息来源:
萧县市场监督管理局(知识产权局)
责任编辑:
市场监督局
阅读人次:
字体:
[
大
中
小
]
扫一扫在手机打开当前页
null
政务微博
政务微信
智能问答
分 享
返回顶部