长辈版
无障碍
加入收藏
热词:
首页
首页
魅力萧县
萧县动态
政府信息公开
办事服务
互动交流
综合服务信息
数据发布
当前位置:
首页
>
政府信息公开
> 宿州市萧县生态环境分局
>
行政权力运行
>
行政权力运行结果
阅读人次:
字体:
[
大
中
小
]
索
引
号:
003197080/202509-00010
信息分类:
行政权力运行结果
内容分类:
其他,城乡建设、环境保护
发布机构:
宿州市萧县生态环境分局
成文日期:
2025-09-18
发布时间:
2025-09-18 10:58
文
号:
有
效
性:
有效
废止时间:
暂无
关
键
词:
名
称:
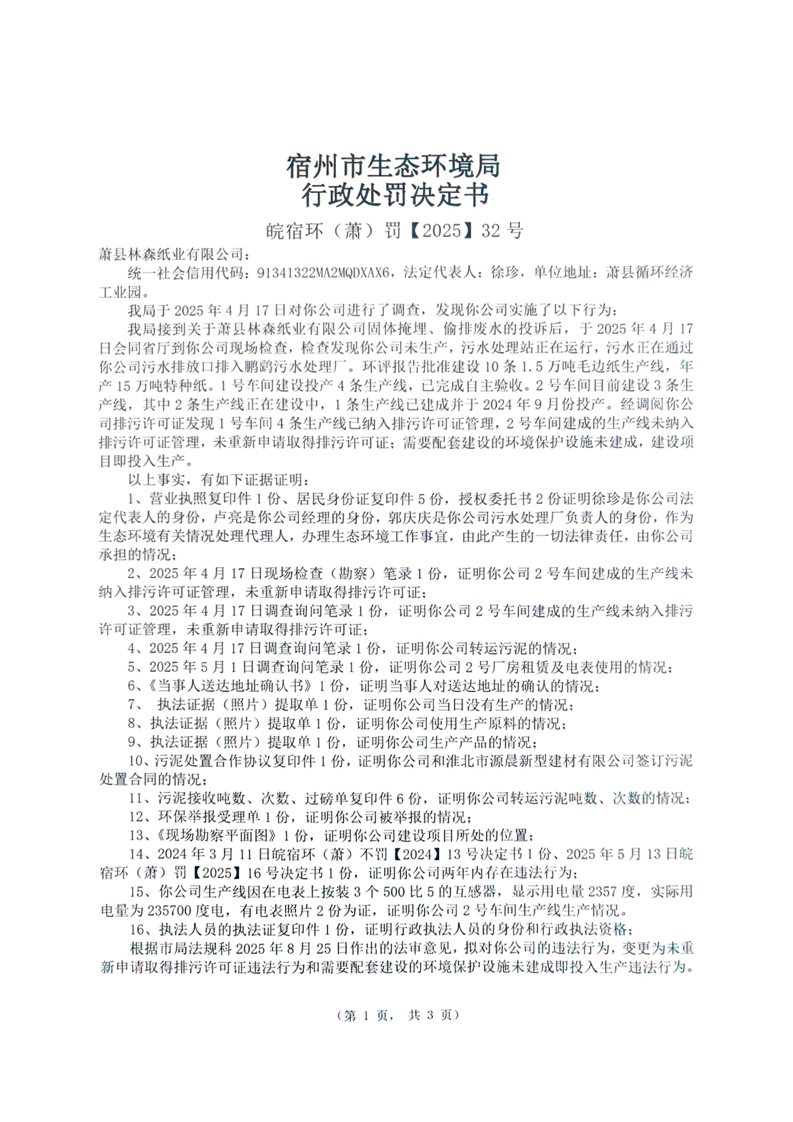
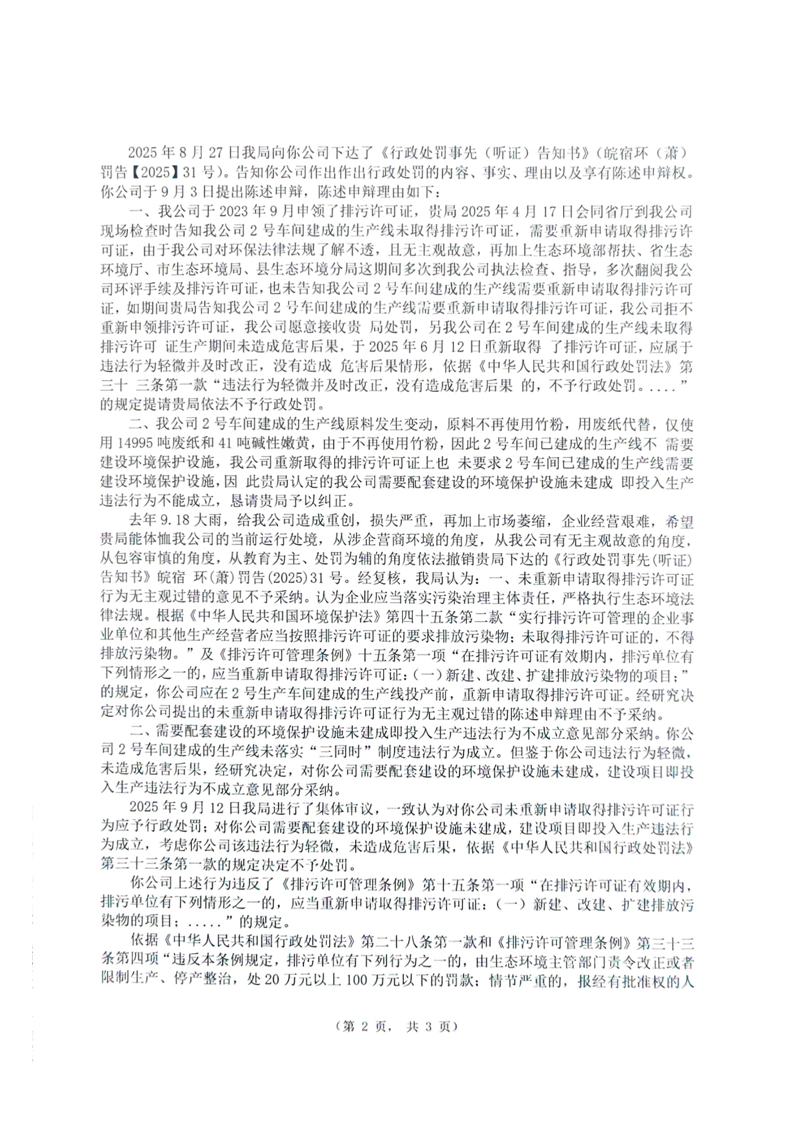
萧县林森纸业有限公司宿环(萧)罚〔2025〕32号
审
核
人:
初审:殷斌 复审:杜尚飞 终审: 张永
索
引
号:
003197080/202509-00010
信息分类:
行政权力运行结果
内容分类:
其他,城乡建设、环境保护
发布机构:
宿州市萧县生态环境分局
成文日期:
2025-09-18
发布时间:
2025-09-18 10:58
文
号:
有
效
性:
有效
废止时间:
暂无
关
键
词:
名
称:
萧县林森纸业有限公司宿环(萧)罚〔2025〕32号
审
核
人:
初审:殷斌 复审:杜尚飞 终审: 张永
萧县林森纸业有限公司宿环(萧)罚〔2025〕32号
发表时间:
2025-09-18 10:58
信息来源:
宿州市萧县生态环境分局
责任编辑:
办公室
阅读人次:
字体:
[
大
中
小
]
扫一扫在手机打开当前页
null
政务微博
政务微信
智能问答
分 享
返回顶部